Self Managed Inventory
[DELIVERABLES]
PLATFORM
[IMPACT]
Management
[ROLE]
Architech
[SERVICES]
Services • NatBox • SNMP
[THE STORY]
Manual inventory tracking breaks the moment the network changes. Solution is a self-managed inventory platform where devices are created/updated automatically by syncing with NetBox, while teams can still manage attributes through clean CRUD workflows.
Result: always-current inventory, fewer manual updates, and faster operational reporting.
[SOLUTION]
An inventory management system that stays up-to-date automatically by syncing devices from NetBox, while providing full CRUD operations, filtering, and operational views for daily use.
[ARCHITECTURE]
Python
Docker
FastAPI
PostgreSQL
NetBox
[DEVELOPMENT SPECIFICATIONS]
FRAMEWORK
FastAPI + Uvicorn
DATABASE
PostgreSQL
SYNC
NetBox
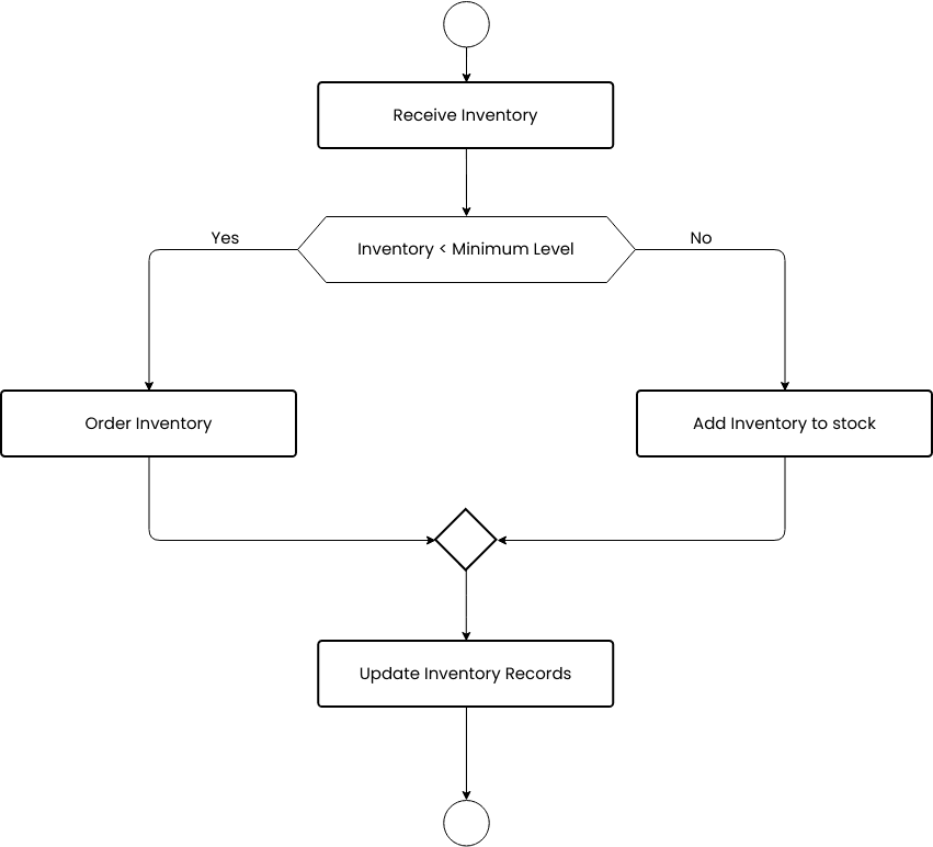
[USER FLOW]

End-to-end flow from upload → retrieval → answer with citations.
[DETAILS]
- CRUD inventory operations (devices, sites, regions, ownership)
- Auto-discovery sync from NetBox (create/update devices automatically)
- Upsert logic to prevent duplicates and keep records current
- Search, filtering, and quick edits via a lightweight Next.js UI
- PostgreSQL-backed source of truth ready for dashboards and automation
- Extensible design for future health checks, alerts, and reporting



